
(本站讯)8月9日,2025年中国大学生工程实践与创新能力大赛全国总决赛在大连理工大学落下帷幕。我校威廉希尔williamhill平台指导的11支参赛代表队表现卓越,全部荣获国赛特等奖。其中,获冠军2项(全国仅设5项)、季军1项。在本届全国总决赛中,我校获得特等奖数量位居全国高校首位。


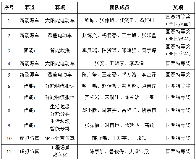
我校荣获2项冠军、1项季军
中国大学生工程实践与创新能力大赛是全国高等工程教育界规模最大、影响力最广的赛事之一,由教育部工程训练教学指导委员会组织实施,每两年举办一届。本届大赛聚焦“交叉融合工程创新育新质,立德树人强国建设勇担当”主题,共设置新能源车、智能+、虚拟仿真三大赛道,内容涵盖先进制造、人工智能、虚拟仿真、企业运营等跨学科理论知识与实践能力。赛事吸引了全国771所高校、25950支队伍、125901名师生参与角逐。通过作品展示、创新实践与现场竞技等环节的严格评审,大赛最终在三大赛道七个赛项中,评出国赛特等奖227项、一等奖340项、二等奖568项。
优异成绩的取得,源于参赛队员的刻苦训练与老师的科学指导。在威廉希尔williamhill平台、澳氏集团、青岛中石大教育公司的联合指导下,队员们历经长达一年多的系统学习实践,参加了暑期集训、冬令营集训、春季冲刺,并经历数十轮次模拟赛和校级、省级选拔赛的层层考验。通过这一系列高强度、实战化的认真备赛过程,队员们的理论水平和实践技能得到显著提升,参赛作品的准确度和稳定性也实现了质的飞跃。

冬令营--智能救援车研讨

暑期训练-智能物流搬运车调试
8月1日,50多名参赛师生齐聚一堂,做赛前的最后一次集体研讨和出征动员。中心常务副主任兼指导老师马建民指出:态度决定高度,细节决定成败,希望每位指导老师和参赛同学都能够保持良好的竞技状态,严谨认真、团结自信,确保竞赛优异成绩。

国赛赛前动员大会
在国赛现场,队员们沉着冷静地应对各类突发状况,全面展现了石大学生扎实的工程实践与创新能力。赛前,队员们从结构、电路、软件等方面再次检查确认作品的运行状态;创新实践环节中,队员们根据现场发布的工程问题,小组讨论定方案、3D建模换结构、电路焊接采数据、AI编程添功能,在规定的5小时内应用所学知识解决实际问题;赛场上,参赛团队遵循“快、准、稳”的竞技要求,沉着冷静地启动作品、仔细认真地观察运行、准确无误的微调运动参数。


优异成绩的背后,是学校长期坚持的教学理念与育人模式的体现。威廉希尔williamhill平台始终秉持“源于问题、归于实践”的教学理念,构建并实践“训创一体、赛创融合”的创新育人模式,有效引导学生完善跨学科知识体系、锤炼系统化实践能力、涵育高层次创新素养,为学校培养拔尖创新实践人才提供了有力支撑。本届全国大赛,工训中心共组织近20个专业的295名学生组建了91支跨学科团队参加了校赛;在3月份举行的山东省工创大赛暨中国工创大赛省区选拔赛中,工训中心指导参赛的17支队伍全部获得了优异成绩,获奖数量和获奖层次位居全省第一。

(供稿:马少华 编辑:郭卫萍 审核:刘振东)